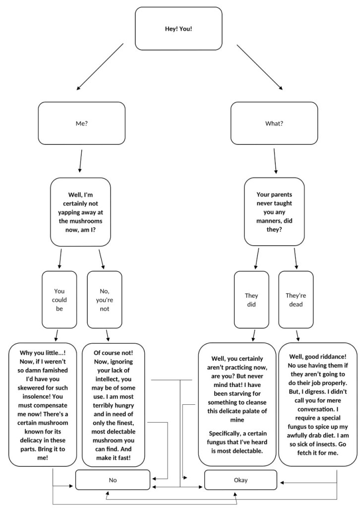
Frog
Frog’s Speech = Bold
Deer’s Speech = Not Bold
Frog Dialogue 1: (triggers when the player first clicks on the frog)


Frog Dialogue 2: (triggers when the player clicks on the frog again without giving it any items)

Frog Dialogue 3: (triggers when the player gives the frog the wrong item)

Frog Dialogue 4: (triggers when the player gives the frog the bad mushroom)

Frog Dialogue 5: (triggers when the player gives the frog the good mushroom)

Spider
Spider’s Speech = Bold
Deer’s Speech = Not Bold
Spider Dialogue 1: (triggers when the player first clicks on the spider)

Spider Dialogue 2: (triggers when the player clicks on the spider again without giving it any items)

Spider Dialogue 3: (triggers when the player gives the spider the wrong item)

Spider Dialogue 4: (triggers when the player gives the spider the bad mushroom)

Spider Dialogue 5: (triggers when the player clicks on the spider again after choosing not to swap the mushrooms)

Spider Dialogue 6: (triggers when the player clicks on the spider again after swapping the mushrooms)

Leave a comment