Before making the new dialogue for the new project scope, which was discussed in Team Meeting 10, I made a list of what dialogue I needed to create.

Next, I went through each dialogue on the list and wrote what each needed to imply before creating the dialogue.
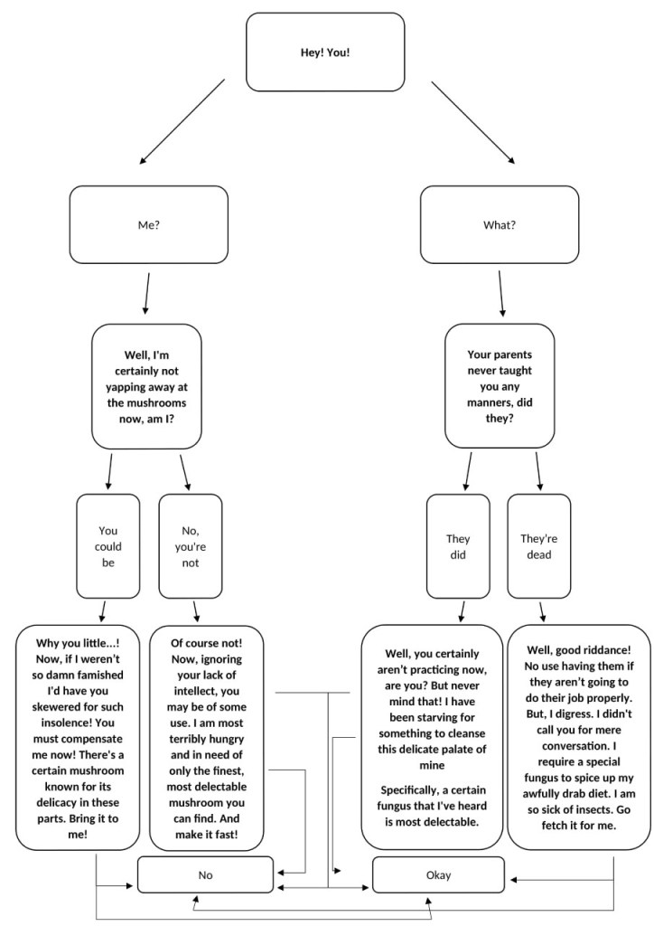
FROG
Frog initial talk –
Things the dialogue needs to do:
needs to give the player the mushroom quest
needs to give the frog’s reason for wanting the mushroom
needs to showcase the frog’s bad personality
needs to offer the player help getting to the ledge
Frog second talk onward without being given items –
Things the dialogue needs to do:
needs to showcase the frog’s bad personality
Frog if given wrong item –
Things the dialogue needs to do:
needs to showcase the frog’s bad personality
Frog when given good mushroom –
Things the dialogue needs to do:
needs to showcase the frog having a change of personality
needs to showcase the frog treating the player nicely
needs to showcase the frog displaying awe at the player
Frog when given poisonous mushroom –
Things the dialogue needs to do:
needs to showcase the frog realising the mushroom is poisonous
needs to showcase the frog dying
needs to invoke some sympathy/regret in the player
SPIDER
Spider initial talk –
Things the dialogue needs to do:
needs to showcase the spider’s gentle personality
needs to give the sakura/flower quest
needs to showcase the reason for the sakura/flower quest
needs to mention the tiger
Spider when given the wrong item –
Things the dialogue needs to do:
needs to give the player a hint towards the right answer
Spider when given the poisonous mushroom –
Things the dialogue needs to do:
needs to have the spider offer to give the player the good mushroom
needs to have the spider show gratitude
Spider when the player chooses to swap mushrooms –
Things the dialogue needs to do:
needs to have the spider show gratitude
needs to have the spider give the player the good mushroom
Spider when the player chooses to not swap mushrooms –
Things the dialogue needs to do:
needs to have the spider show sadness
needs to have the spider plead for the poisonous mushroom
Spider after player chooses to swap –
Things the dialogue needs to do:
needs to have the spider show happiness
Spider after player chooses to not swap –
Things the dialogue needs to do:
needs to have the spider show sadness
needs to have the spider plead for the poisonous mushroom
Shown below are the rough drafts of the new dialogue.
After drafting out the new dialogue, I digitised the dialogue in flowchart form using Word to make it easier to read.
Shown below is the new digitised dialogue.




















Leave a comment